|
hce-node application
1.4.3
HCE Hierarchical Cluster Engine node application
|
#include <DataClientData.hpp>


Public Member Functions | |
| DataClientData (std::string name, zmq::context_t &ctx, const std::string &clientIdentity, std::string connectionString, unsigned char dataClientMode, int64_t startedAt, unsigned char logPriority, const std::string &iniFile="") | |
| ~DataClientData () | |
Public Member Functions inherited from HCE::handlers::Handler | |
| Handler (const std::string &name, zmq::context_t &context, const std::string &clientIdentity, const std::string &connectionString, int64_t startedAt, unsigned char logPriority, const std::string &iniFile="") | |
| virtual | ~Handler () |
| void | shutdown (void) |
| Get handler instance name. | |
| std::string | getName (void) |
Protected Member Functions | |
| int | initialize (void) |
| void | deinitialize (void) |
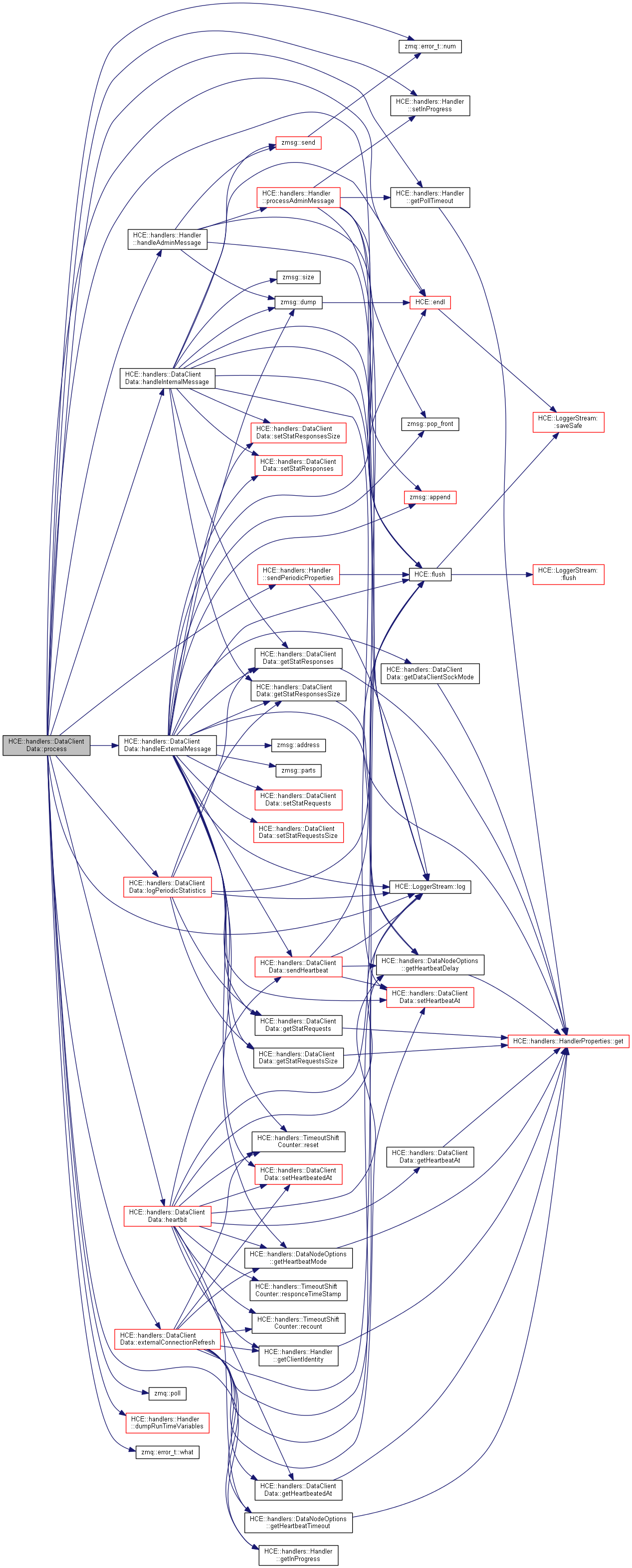
| void * | process (void) |
| void | rebuildDataClientSocket (void) |
| void | handleExternalMessage (void) |
| void | handleInternalMessage (void) |
| void | heartbit (void) |
| void | sendHeartbeat (void) |
| void | logPeriodicStatistics (void) |
| void | externalConnectionRefresh (void) |
| std::string | processAdminCommands (std::string &command, std::string ¶meters) |
| Get resource usage message. | |
| std::string | getResourceUsageMessage (void) const |
| Get property information. | |
| std::string | getPropertyInformation (void) |
| Check initialization and set default value if necessary. | |
| void | checkInit (void) |
| Sockets. | |
| void | setDataClientSockMode (unsigned char dataClientSockMode) |
| unsigned char | getDataClientSockMode (void) |
| Setters and getters for stat variables. | |
| void | setStatRequests (unsigned int statRequests) |
| unsigned int | getStatRequests (void) |
| void | setStatResponses (unsigned int statResponses) |
| unsigned int | getStatResponses (void) |
| void | setStatRequestsSize (unsigned int statRequestsSize) |
| unsigned int | getStatRequestsSize (void) |
| void | setStatResponsesSize (unsigned int statResponsesSize) |
| unsigned int | getStatResponsesSize (void) |
| void | setStatRequestsProcessed (unsigned int statRequestsProcessed) |
| unsigned int | getStatRequestsProcessed (void) |
| void | setStatResponsesProcessed (unsigned int statResponsesProcessed) |
| unsigned int | getStatResponsesProcessed (void) |
| void | setStatRequestsProcessedSize (unsigned int statRequestsProcessedSize) |
| unsigned int | getStatRequestsProcessedSize (void) |
| void | setStatResponsesProcessedSize (unsigned int statResponsesProcessedSize) |
| unsigned int | getStatResponsesProcessedSize (void) |
| void | setStatQPS (float statQPS) |
| float | getStatQPS (void) |
| void | setStatRPS (float statRPS) |
| float | getStatRPS (void) |
| void | setStatRequestsBandwidth (float statRequestsBandwidth) |
| float | getStatRequestsBandwidth (void) |
| void | setStatResponsesBandwidth (float statResponsesBandwidth) |
| float | getStatResponsesBandwidth (void) |
| Send out periodical stats at regular intervals. | |
| void | setPstatsAt (int64_t pstatsAt) |
| int64_t | getPstatsAt (void) |
| Time when heartbeat message for external connection need to be sent next time. | |
| void | setHeartbeatAt (int64_t heartbeatAt) |
| int64_t | getHeartbeatAt (void) |
| Last time when external connectionhave received heartbit message. | |
| void | setHeartbeatedAt (int64_t heartbeatedAt) |
| int64_t | getHeartbeatedAt (void) |
Protected Member Functions inherited from HCE::handlers::Handler | |
| void | setName (const std::string &name) |
| <Set handler instance name | |
| void | setClientIdentity (const std::string &clientIdentity) |
| Get client ID. | |
| std::string | getClientIdentity (void) |
| Set start time mark. | |
| void | setStartedAt (int64_t startedAt) |
| Get start time mark. | |
| int64_t | getStartedAt (void) |
| Set log priority level. | |
| void | setLogPriority (unsigned int logPriority) |
| Get log priority level. | |
| unsigned int | getLogPriority (void) |
| Set ini file name. | |
| void | setIniFile (const std::string &iniFile) |
| Get ini file name. | |
| std::string | getIniFile (void) |
| Set ZMQ connections rebuild tries max number. | |
| void | setBindTriesMaxNumber (const unsigned int &bindTriesMaxNumber) |
| Get ZMQ connections rebuild tries max number. | |
| unsigned int | getBindTriesMaxNumber (void) |
| Set ZMQ connections rebuild tries delay. | |
| void | setBindTriesDelay (const unsigned int &bindTriesDelay) |
| Get ZMQ connections rebuild tries delay. | |
| unsigned int | getBindTriesDelay (void) |
| Set ZMQ connection string. | |
| void | setConnectionString (const std::string &connectionString) |
| Get ZMQ connection string. | |
| std::string | getConnectionString (void) |
| Set flag for polling condition. | |
| void | setInProgress (bool in_progress) |
| Get flag for polling condition. | |
| bool | getInProgress (void) const |
| Set poll timeout value. | |
| void | setPollTimeout (unsigned int pollTimeout) |
| Get poll timeout value. | |
| unsigned int | getPollTimeout (void) |
| Set property interval between resend Property values. | |
| void | setPropertyInterval (unsigned int propertyInterval) |
| Get property interval between resend Property values. | |
| unsigned int | getPropertyInterval (void) |
| Set interval between dump run-time variables. | |
| void | setDumpInterval (unsigned int dumpInterval) |
| Get interval between dump run-time variables. | |
| unsigned int | getDumpInterval (void) |
| Set flag for allowed restore variables use dump. | |
| void | setDumpAllowRestore (unsigned int dumpAllowRestore) |
| Get interval between dump run-time variables. | |
| unsigned int | getDumpAllowRestore (void) |
| void | logFlush (unsigned int priority=NODE_LOG_MODE_DEFAULT) |
| Node init from file. | |
| void | initHandler (const std::string &iniFile, LoggerStream &logger) |
| void | handleAdminMessage (void) |
| void | processAdminMessage (zmsg &msg) |
| void | rebuildAdminClientSocket (void) |
| bool | rebuildServerConnection (zmq::socket_t *&sock_p, const std::string &connectionString, const int type) |
| void | rebuildClientConnection (zmq::socket_t *&sock_p, const std::string &connectionString, const int type, const std::string &identity="") |
| bool | rebuildClientConnection (zmq::socket_t *&sock_p, const std::string &connectionString, const int type, const std::string &identity, int linger, const std::string &readyMessage="", const std::string &byeMessage=NODE_MSG_BYE) |
| void | sendByeMessage (zmq::socket_t *&sock_p, const std::string &identity="", const std::string &byeMessage=NODE_MSG_BYE) |
| std::string | getProperties (void) |
| Get property information. | |
| void | sendPeriodicProperties (void) |
| Safe create directories if necessary. | |
| void | createDirectories (const std::string &name) |
| Get file name use for dump and restore properties values. | |
| std::string | getDumpFileName (void) |
| Get file name use for dump and restore statistic values. | |
| std::string | getStatFileName (void) |
| Dump properties variables. | |
| bool | dumpProperties (void) |
| Dump run-time variables at regular intervals. | |
| bool | dumpRunTimeVariables (void) |
| void | processControlMessage (zmsg &msg) |
| void | processDataMessage (zmsg &msg) |
| void | registerClient (const std::string &identity) |
| Admin socket. | |
Protected Member Functions inherited from HCE::handlers::DataNodeOptions | |
| DataNodeOptions (HandlerProperties &handlerProperties) | |
| virtual | ~DataNodeOptions (void) |
| void | initNode (const std::string &iniFile, LoggerStream &logger) |
| void | setHeartbeatDelay (unsigned int heartbeatDelay) |
| unsigned int | getHeartbeatDelay (void) |
| void | setHeartbeatTimeout (unsigned int heartbeatTimeout) |
| unsigned int | getHeartbeatTimeout (void) |
| void | setHeartbeatMode (unsigned int heartbeatMode) |
| unsigned int | getHeartbeatMode (void) |
Protected Attributes | |
| zmq::socket_t * | _inprocDataSock |
| zmq::socket_t * | _dataClientSock |
| bool | _dataClientSockConnected = false |
| Timeout shift counter. | |
| TimeoutShiftCounter | _shiftCounter |
| Data client mode. | |
Protected Attributes inherited from HCE::handlers::Handler | |
| zmq::socket_t * | _inprocAdminSock |
| Storage for run-time property variables. | |
| HandlerProperties | handlerProperties |
| Storage for run-time statistic variables. | |
| HandlerProperties | statProperties |
| ZMQ context. | |
| zmq::context_t & | _context |
| std::bitset< 4 > | _logMask |
| std::string | _logTimeFormat |
| std::stringstream | log |
| LoggerStream | logger |
| Main loop of sockets polling condition. | |
| bool | _inProgress |
| Send out periodical property values to Admin class at regular intervals. | |
| int64_t | _propertyIntervalAt |
| Dump run-time variables at regular intervals. | |
| int64_t | _dumpIntervalAt |
| Dump dir name. | |
| std::string | _dumpDir |
Additional Inherited Members | |
Static Public Member Functions inherited from HCE::handlers::Handler | |
| static void * | main (void *that) |
Definition at line 32 of file DataClientData.hpp.
| HCE::handlers::DataClientData::DataClientData | ( | std::string | name, |
| zmq::context_t & | ctx, | ||
| const std::string & | clientIdentity, | ||
| std::string | connectionString, | ||
| unsigned char | dataClientMode, | ||
| int64_t | startedAt, | ||
| unsigned char | logPriority, | ||
| const std::string & | iniFile = "" |
||
| ) |
<Init all the rest
Definition at line 8 of file DataClientData.cpp.

| HCE::handlers::DataClientData::~DataClientData | ( | ) |
|
protected |
Sockets.
<Check all stat variables
Definition at line 201 of file DataClientData.cpp.


|
protectedvirtual |
Implements HCE::handlers::Handler.
Definition at line 57 of file DataClientData.cpp.


|
protected |
<Rebuild data socket
<Reset time mark
<Move heartbit time forward
<Rebuild data socket
<Reset time mark
<Move heartbit time forward
Definition at line 450 of file DataClientData.cpp.


|
protected |
Setters and getters for stat variables.
Definition at line 77 of file DataClientData.cpp.


|
protected |
Last time when external connectionhave received heartbit message.
Definition at line 189 of file DataClientData.cpp.


|
protected |
Definition at line 197 of file DataClientData.cpp.


|
protectedvirtual |
Check initialization and set default value if necessary.
Reimplemented from HCE::handlers::Handler.
Definition at line 431 of file DataClientData.cpp.


|
protected |
Time when heartbeat message for external connection need to be sent next time.
Definition at line 181 of file DataClientData.cpp.


|
protected |
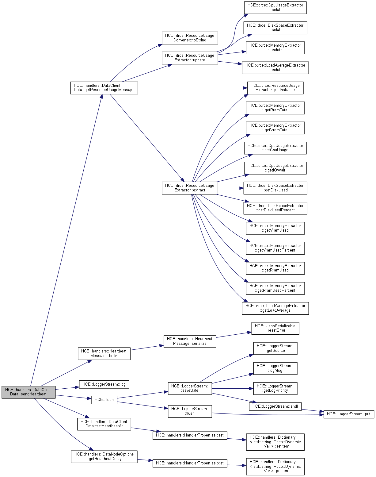
Get property information.
<Get resource usage data
Definition at line 402 of file DataClientData.cpp.


|
protected |
Definition at line 149 of file DataClientData.cpp.


|
protected |
Definition at line 85 of file DataClientData.cpp.


|
protected |
Definition at line 165 of file DataClientData.cpp.


|
protected |
Definition at line 117 of file DataClientData.cpp.


|
protected |
Definition at line 133 of file DataClientData.cpp.


|
protected |
Definition at line 101 of file DataClientData.cpp.


|
protected |
Definition at line 93 of file DataClientData.cpp.


|
protected |
Send out periodical stats at regular intervals.
Definition at line 173 of file DataClientData.cpp.


|
protected |
Definition at line 125 of file DataClientData.cpp.


|
protected |
Definition at line 141 of file DataClientData.cpp.


|
protected |
Definition at line 109 of file DataClientData.cpp.


|
protected |
Definition at line 157 of file DataClientData.cpp.


|
protected |
<Fetch message from dataclient
<Process message
<Control message
<Register heartbit time mark
<Execute sending heartbeat
<Data message
<Create identity of dataclient's message
<Create response message and set message Id
<Set message body
<Set message route
<Send response for dataclient from end-point node
<Send response for data handler of end-point node
<Reset timestamp for shift counter
<Move heartbeat time forward
Reimplemented from HCE::handlers::Handler.
Definition at line 249 of file DataClientData.cpp.


|
protected |
<Get message from inproc_data
<Re-send response message directly, not using the responses map
<Move heartbit time forward
Reimplemented from HCE::handlers::Handler.
Definition at line 333 of file DataClientData.cpp.


|
protected |
<Execute sending heartbeat
<Execute sending heartbeat
<Reset shift counter
Reimplemented from HCE::handlers::Handler.
Definition at line 352 of file DataClientData.cpp.


|
protectedvirtual |
<Init sockets
<Node init from file
<Heartbeat at time mark
<Heartbeated time mark
<Send out periodical stats at regular intervals
<Check initialization and set default value if necessary
<Rebuild admin client socket
<Rebuild inproc_proxy connection
<Create dataclient socket, connect to upper node and send READY message
Implements HCE::handlers::Handler.
Definition at line 23 of file DataClientData.cpp.


|
protected |
<Reset pstat time
Reimplemented from HCE::handlers::Handler.
Definition at line 410 of file DataClientData.cpp.


|
protectedvirtual |
<Init polling pool
<Handle dataclient socket's message
<Out periodical stats
<Send periodical property values
<Dump run-time variables at regular intervals
<Heartbited interval check and connection refresh
Implements HCE::handlers::Handler.
Definition at line 553 of file DataClientData.cpp.

|
protectedvirtual |
Get resource usage message.
<Process commands
<Rebuild client connection
<Disconnect client connection
<Make property information
<Parse command parameters
<Parse heartbeat delay from parameters
<Set new heartbeat delay value
<Parse command parameters
<Parse heartbeat timeout from parameters
<Set new heartbeat timeout value
<Parse command parameters
<Parse heartbeat mode from parameters
<Set new heartbeat mode value
<Unsupported command
Reimplemented from HCE::handlers::Handler.
Definition at line 492 of file DataClientData.cpp.

|
protected |
Definition at line 240 of file DataClientData.cpp.


|
protected |
<Send heartbeat with resource usage message
<Reset heartbit time
Definition at line 385 of file DataClientData.cpp.


|
protected |
Definition at line 73 of file DataClientData.cpp.


|
protected |
Definition at line 185 of file DataClientData.cpp.


|
protected |
Definition at line 193 of file DataClientData.cpp.


|
protected |
Definition at line 177 of file DataClientData.cpp.


|
protected |
Definition at line 145 of file DataClientData.cpp.


|
protected |
Definition at line 81 of file DataClientData.cpp.


|
protected |
Definition at line 161 of file DataClientData.cpp.


|
protected |
Definition at line 113 of file DataClientData.cpp.


|
protected |
Definition at line 129 of file DataClientData.cpp.


|
protected |
Definition at line 97 of file DataClientData.cpp.


|
protected |
Definition at line 89 of file DataClientData.cpp.


|
protected |
Definition at line 169 of file DataClientData.cpp.


|
protected |
Definition at line 121 of file DataClientData.cpp.


|
protected |
Definition at line 137 of file DataClientData.cpp.


|
protected |
Definition at line 105 of file DataClientData.cpp.


|
protected |
Definition at line 153 of file DataClientData.cpp.


|
protected |
Definition at line 65 of file DataClientData.hpp.
|
protected |
Timeout shift counter.
Definition at line 66 of file DataClientData.hpp.
|
protected |
Definition at line 64 of file DataClientData.hpp.
|
protected |
Data client mode.
Definition at line 71 of file DataClientData.hpp.