|
hce-node application
1.4.3
HCE Hierarchical Cluster Engine node application
|
#include <SphinxAdminCommand.hpp>


Public Member Functions | |
| IndexCreate (SphinxFunctionalObject &fObj) | |
| virtual | ~IndexCreate (void) |
| bool | serialize (std::string &json) |
| bool | unserialize (const std::string &json) |
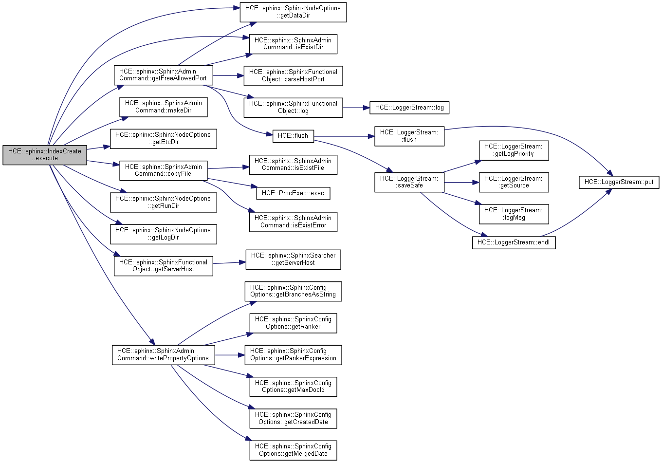
| virtual bool | execute (void) |
| void | setIndexName (const std::string &indexName_) |
| std::string | getIndexName (void) const |
Public Member Functions inherited from HCE::sphinx::SphinxAdminCommand | |
| SphinxAdminCommand (SphinxFunctionalObject &fObj_) | |
| virtual | ~SphinxAdminCommand (void) |
| void | setResultData (const std::string &resultData_) |
| std::string | getResultData (void) const |
Public Member Functions inherited from HCE::IJsonSerializable | |
| IJsonSerializable (void) | |
| virtual | ~IJsonSerializable (void) |
| void | setErrorMsg (const std::string &errorMsg_) |
| std::string | getErrorMsg (void) const |
| void | setErrorCode (unsigned int errorCode_) |
| unsigned int | getErrorCode (void) const |
| void | setIsError (bool isError_) |
| bool | isError (void) const |
| void | resetError (void) |
Protected Types | |
| typedef SphinxAdminCommand | inherited |
Protected Types inherited from HCE::sphinx::SphinxAdminCommand | |
| typedef IJsonSerializable | inherited |
Protected Attributes | |
| std::string | indexName |
Protected Attributes inherited from HCE::sphinx::SphinxAdminCommand | |
| SphinxFunctionalObject & | fObj |
| std::string | resultData |
| CustomMessage & | message |
Protected Attributes inherited from HCE::IJsonSerializable | |
| std::string | errorMsg |
| unsigned int | errorCode |
| bool | _isError |
Additional Inherited Members | |
Public Types inherited from HCE::IJsonSerializable | |
| enum | { NO_ERROR = 0 } |
Protected Member Functions inherited from HCE::sphinx::SphinxAdminCommand | |
| bool | makeDir (const std::string &path) |
| bool | cleanDir (const std::string &path) |
| bool | isExistDir (const std::string &path) |
| bool | isExistFile (const std::string &file) |
| bool | isAllowedString (const std::string &str) |
| bool | copyFile (const std::string &srcFile, const std::string &dstFile) |
| bool | moveFile (const std::string &srcFile, const std::string &dstFile) |
| bool | removeFile (const std::string &file) |
| bool | moveIndexFiles (const std::string &indexFileName, const std::string &srcPath, const std::string &dstPath) |
| bool | copyIndexFiles (const std::string &indexFileName, const std::string &srcPath, const std::string &dstPath) |
| bool | removeIndexFile (const std::string &indexFileName, const std::string &path) |
| bool | getFileList (const std::string &path, std::vector< std::string > &vFiles, const std::string &ext) |
| bool | getIndexList (const std::string &path, std::vector< std::string > &vIndexes) |
| bool | getFreeAllowedPort (unsigned int &res) |
| bool | makeTrunkConfig (const std::string &trunkName, const std::string &indexName, const std::string &indexFileName, SphinxConfigOptions &configOptions) |
| bool | isExistError (const std::string &shellExecMsg) |
| std::string | getPropertyFileName (const std::string &indexPath, const std::string &branchName) |
| std::string | getConfigFileName (const std::string &indexPath, const std::string &branchName) |
| void | writePropertyOptions (SphinxConfigCreator &configCreator, const SphinxConfigOptions &configOptions) |
Definition at line 114 of file SphinxAdminCommand.hpp.
|
protected |
Definition at line 129 of file SphinxAdminCommand.hpp.
|
explicit |
Definition at line 632 of file SphinxAdminCommand.cpp.
|
inlinevirtual |
Definition at line 118 of file SphinxAdminCommand.hpp.
|
virtual |
Implements HCE::sphinx::SphinxAdminCommand.
Reimplemented in HCE::sphinx::IndexConnect, HCE::sphinx::IndexBranchesList, HCE::sphinx::IndexDataList, HCE::sphinx::IndexMaxDocId, HCE::sphinx::IndexStatus, HCE::sphinx::IndexStatusSearchd, HCE::sphinx::IndexRemove, HCE::sphinx::IndexDeleteDocNumber, HCE::sphinx::IndexDeleteDoc, HCE::sphinx::IndexDeleteSchemaFile, HCE::sphinx::IndexStop, HCE::sphinx::IndexStart, and HCE::sphinx::IndexCheck.
Definition at line 685 of file SphinxAdminCommand.cpp.

|
inline |
Definition at line 125 of file SphinxAdminCommand.hpp.
|
virtual |
Implements HCE::IJsonSerializable.
Reimplemented in HCE::sphinx::IndexDeleteDoc.
Definition at line 637 of file SphinxAdminCommand.cpp.

|
inline |
|
virtual |
Implements HCE::IJsonSerializable.
Reimplemented in HCE::sphinx::IndexDeleteDoc.
Definition at line 660 of file SphinxAdminCommand.cpp.
|
protected |
Definition at line 127 of file SphinxAdminCommand.hpp.