hce-node application  1.4.3
HCE Hierarchical Cluster Engine node application
 All Classes Namespaces Files Functions Variables Typedefs Enumerations Enumerator Friends Macros
HCE::sphinx::SphinxSearchInterface Class Reference

#include <SphinxSearchInterface.hpp>

Inheritance diagram for HCE::sphinx::SphinxSearchInterface:

Public Member Functions

 SphinxSearchInterface (void)
virtual ~SphinxSearchInterface (void)
virtual std::string Process (const std::string &json)=0
virtual SphinxOutputJsonMessage Process (SphinxInputJsonMessage &)=0
void setErrorMsg (const std::string &errorMsg_)
std::string getErrorMsg (void) const
void setErrorCode (unsigned int errorCode_)
unsigned int getErrorCode (void) const
void isError (bool isError_)
bool isError (void) const

Static Public Member Functions

static bool insensitiveCompare (const std::string &lhs, const std::string &rhs)
static size_t getTimeInterval (timeval &start, timeval &stop)

Protected Attributes

std::string errorMsg
unsigned int errorCode
bool _isError

Detailed Description

Definition at line 76 of file SphinxSearchInterface.hpp.

Constructor & Destructor Documentation

HCE::sphinx::SphinxSearchInterface::SphinxSearchInterface ( void  )

Definition at line 13 of file SphinxSearchInterface.cpp.

virtual HCE::sphinx::SphinxSearchInterface::~SphinxSearchInterface ( void  )
inlinevirtual

Definition at line 80 of file SphinxSearchInterface.hpp.

Member Function Documentation

unsigned int HCE::sphinx::SphinxSearchInterface::getErrorCode ( void  ) const
inline

Reimplemented in HCE::sphinx::SphinxFunctionalObject.

Definition at line 89 of file SphinxSearchInterface.hpp.

Here is the caller graph for this function:

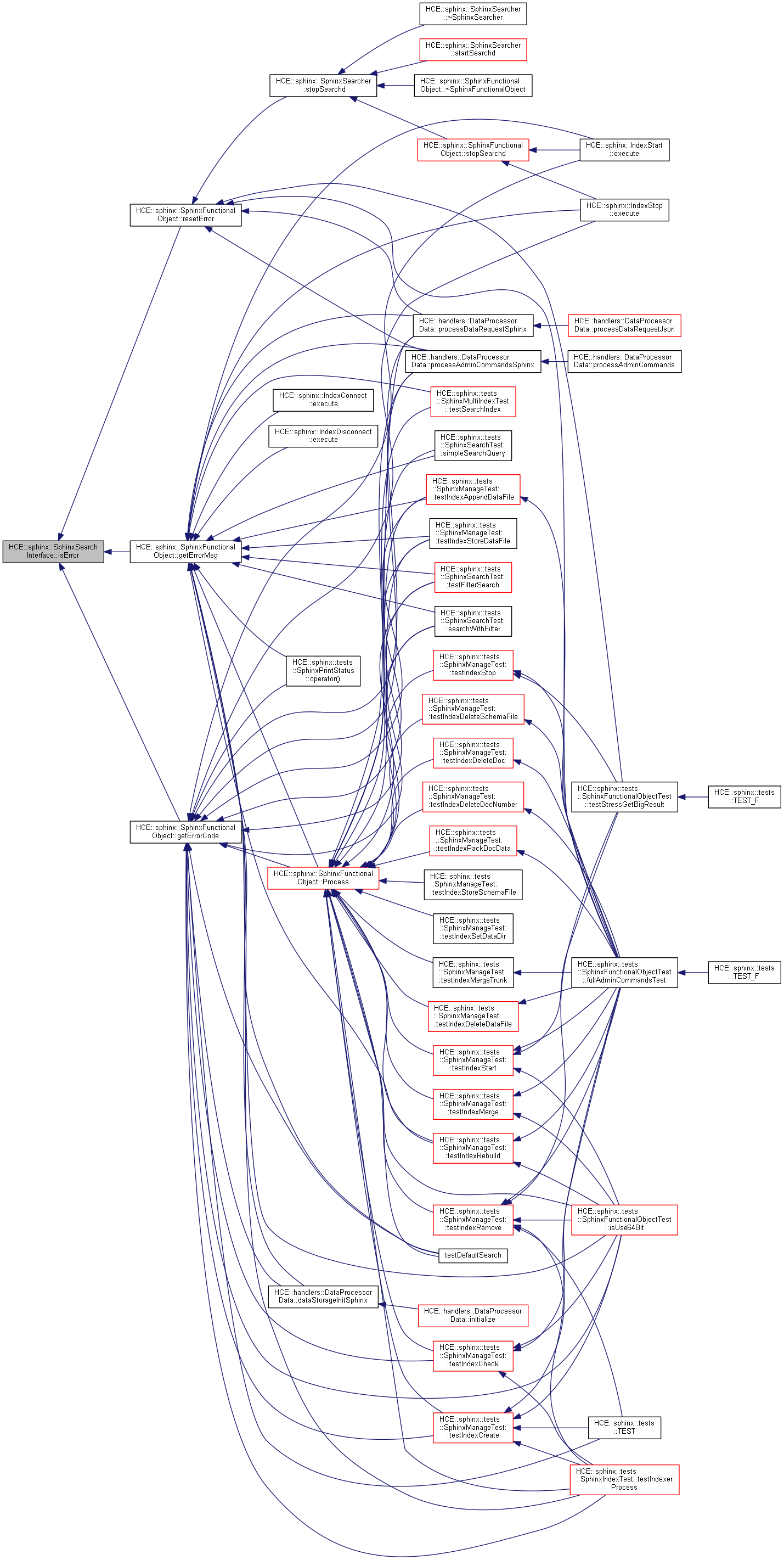
std::string HCE::sphinx::SphinxSearchInterface::getErrorMsg ( void  ) const
inline

Reimplemented in HCE::sphinx::SphinxFunctionalObject.

Definition at line 86 of file SphinxSearchInterface.hpp.

Here is the caller graph for this function:

size_t HCE::sphinx::SphinxSearchInterface::getTimeInterval ( timeval &  start,
timeval &  stop 
)
static

Definition at line 27 of file SphinxSearchInterface.cpp.

Here is the caller graph for this function:

bool HCE::sphinx::SphinxSearchInterface::insensitiveCompare ( const std::string &  lhs,
const std::string &  rhs 
)
static

Definition at line 18 of file SphinxSearchInterface.cpp.

Here is the caller graph for this function:

void HCE::sphinx::SphinxSearchInterface::isError ( bool  isError_)
inline

Definition at line 91 of file SphinxSearchInterface.hpp.

Here is the caller graph for this function:

bool HCE::sphinx::SphinxSearchInterface::isError ( void  ) const
inline

Definition at line 92 of file SphinxSearchInterface.hpp.

Here is the caller graph for this function:

virtual std::string HCE::sphinx::SphinxSearchInterface::Process ( const std::string &  json)
pure virtual
virtual SphinxOutputJsonMessage HCE::sphinx::SphinxSearchInterface::Process ( SphinxInputJsonMessage )
pure virtual
void HCE::sphinx::SphinxSearchInterface::setErrorCode ( unsigned int  errorCode_)
inline

Definition at line 88 of file SphinxSearchInterface.hpp.

Here is the caller graph for this function:

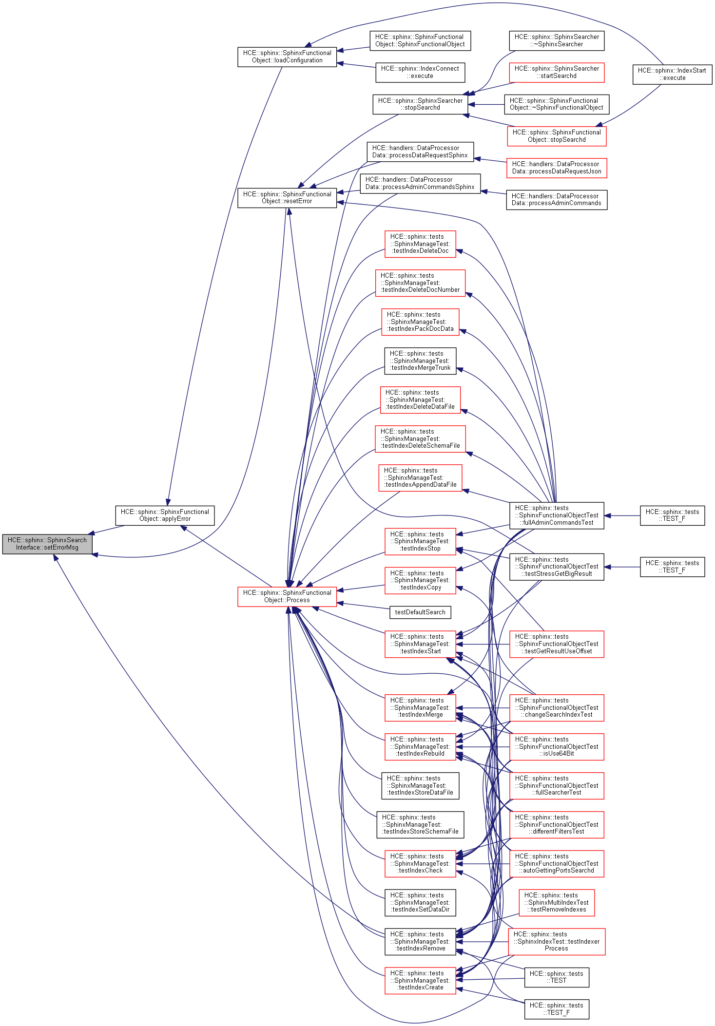
void HCE::sphinx::SphinxSearchInterface::setErrorMsg ( const std::string &  errorMsg_)
inline

Definition at line 85 of file SphinxSearchInterface.hpp.

Here is the caller graph for this function:

Member Data Documentation

bool HCE::sphinx::SphinxSearchInterface::_isError
protected

Definition at line 97 of file SphinxSearchInterface.hpp.

unsigned int HCE::sphinx::SphinxSearchInterface::errorCode
protected

Definition at line 96 of file SphinxSearchInterface.hpp.

std::string HCE::sphinx::SphinxSearchInterface::errorMsg
protected

Definition at line 95 of file SphinxSearchInterface.hpp.


The documentation for this class was generated from the following files: